2021-03-01から1ヶ月間の記事一覧

Spring Security OAuth2 Client でKeycloakからアクセストークンを取得してみる

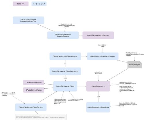
前回はJavaScriptを用いてSPAでアクセストークンを取得してみましたが、今回はSpring Securityを用いてサーバーによるアクセストークン取得をやってみたいと思います。 といいましても、Spring Securityが細かい実装の部分をサポートしてくれているので、や…